Project Overview

Client: Tobias Grove – FFDEV

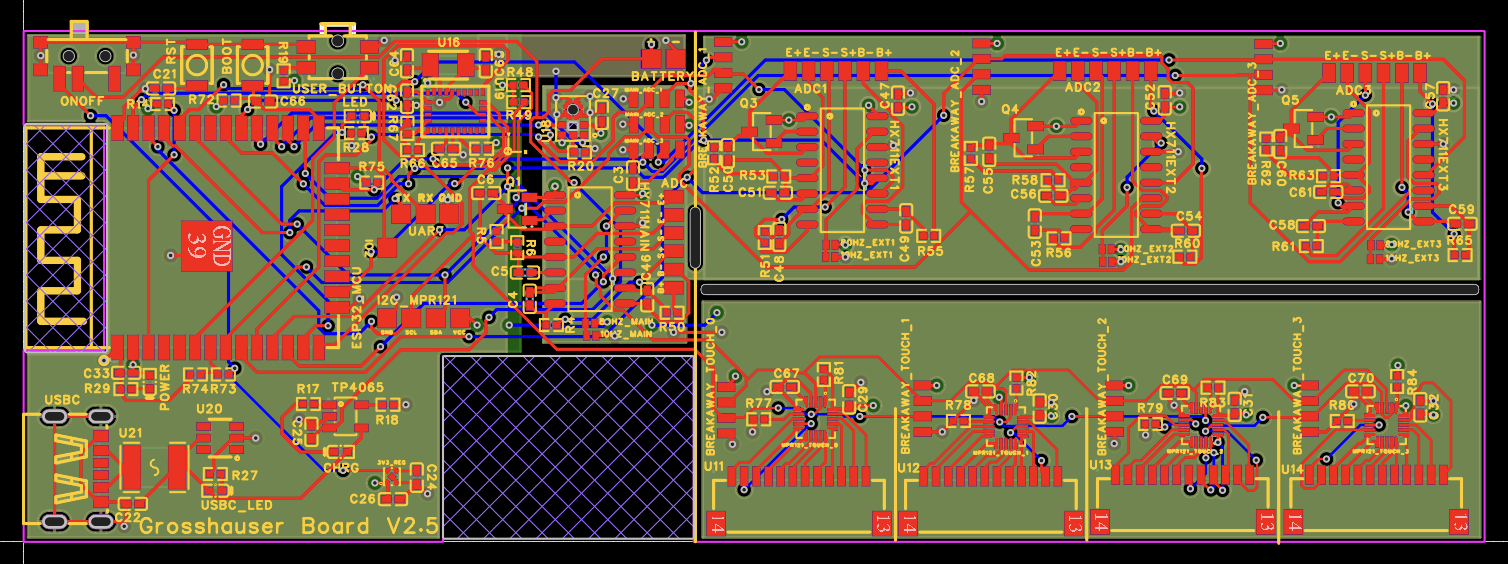
Project: Compact ESP32-Based Modular PCB with Breakaway Tabs

Designed a cost-efficient, modular single-sided PCB with breakaway tabs to support multiple configurations using the ESP32 microcontroller. The board integrates sensors, analog front-ends, power management, and user input interfaces, optimized for flexibility, manufacturability, and low BOM cost.

Problem Description

The client required a compact, low-cost, and modular PCB with support for multiple variants. It needed to:

  • Support always-on and detachable HX711 modules

  • Be powered and charged via USB-C for LiPo batteries

  • Support I²S MEMS microphoneMPR121 capacitive touch sensors, and expandable I²C and GPIO access

  • Maintain minimal size while ensuring robust analog and digital signal separation

  • Be suitable for hand-soldering in key areas, and easy for batch production

Solutions Implemented

✅ Designed a 2-layer single-sided PCB with carefully routed analog/digital signals

✅ Integrated ESP32-WROOM module with BLE and solder pad for optional Wi-Fi antenna

✅ Added USB-C charging circuit using TP4056 with reverse-polarity protection and PTC fuse

✅ Created detachable HX711 boards using mouse-bite breakaway tabs

✅ Implemented low-noise layout techniques (separate ground/power planes, stitched GND vias)

✅ Included reset/boot buttons, PWM output, and user input switches

✅ Designed for expandability: I²C headers, solder pads for MPR121, digital pots, and microphone

✅ Verified SPI/I²C conflicts, ensured reliable boot behavior (strapping pin isolation)

✅ Optimized component placement for usability (connectors near edge) and manufacturability

Impact on the Project

🔹 Enabled the client to test multiple hardware configurations without needing new PCBs

🔹 Reduced board re-spins and BOM cost with reusable modular design

🔹 Improved analog signal reliability with proper grounding and layout

🔹 Addressed critical power-on reset and bootloader issues early in development

🔹 Delivered a clean, production-ready PCB layout that is easy to assemble and test

Hardware Designs and Schematics (Multiple Variations)

V2.5 – 4 Layer Board

V2.3 – Smaller Version with 2 Layer Board